股票代码
603588
首页
关于高能
核心业务
新闻中心
投资者关系
社会责任
人力资源
联系我们
EN
股票代码
603588
EN
首页
关于高能
核心业务
新闻中心
投资者关系
社会责任
人力资源
联系我们
新闻中心
新闻中心
关于高能
核心业务
新闻中心
投资者关系
社会责任
人力资源
联系我们
公司新闻
招标公告
公示公告
文化艺术节
(SRM)招标公告
(SRM)寻源预告
当前位置:
首页
>
新闻中心
>
公示公告
>
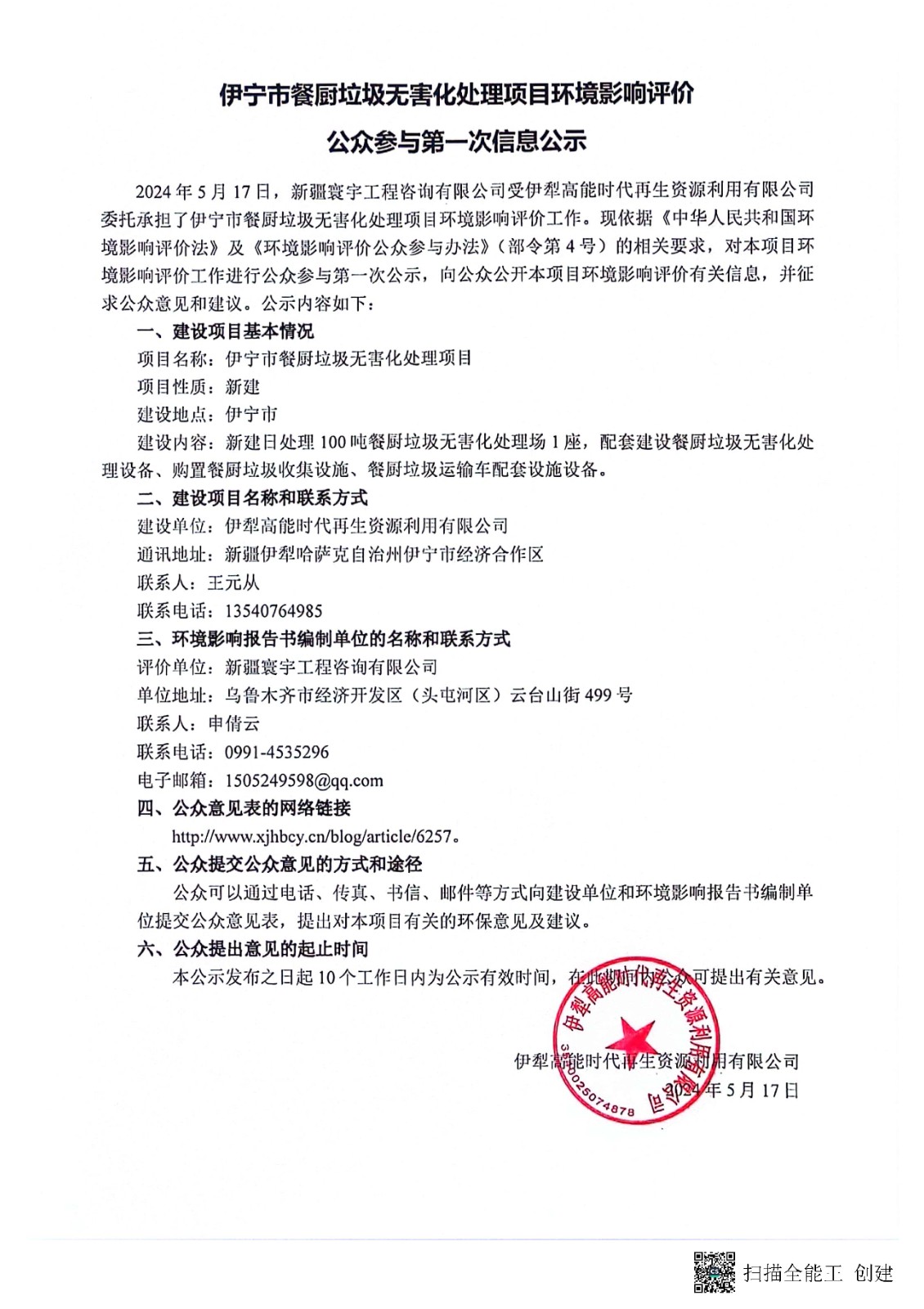
伊宁市餐厨垃圾无害化处理项目环境影响评价公众参与第一次信息公示
伊宁市餐厨垃圾无害化处理项目环境影响评价公众参与第一次信息公示
来源:高能环境 | 2024-05-20
总浏览:1922
分享到:
新闻推荐
新华网 | 高能环境:营收净利双增长 顺势而为积极开辟“第二曲线”
2023-08-31
乘势而上!高能环境斩获两污水处理项目,中标金额超1.1亿元!
2025-07-23
重庆潼南区委副书记、区长秦启光一行莅临高能环境子公司重庆耀辉视察调研
2025-07-22
上一篇:一期产业链延伸暨贵金属综合回收改造项目 分析论证报告信息公示
下一篇:《安吉县孝丰镇人民政府退役场地污染地块修复服务政府采购项目-原安吉县鸿泰化工厂退役场地污染地块修复工程效果评估报告》公示
微信客服